Eine moderne programmier freundliche (Low-Code) BPM-Plattform

Die moderne
programmier freundliche (Low-Code) BPM-Plattform


um schnell eine digitale Organisationsstruktur aufzubauen

Demonstration

Überschaubare Transformation und dauerhafte Optimierung

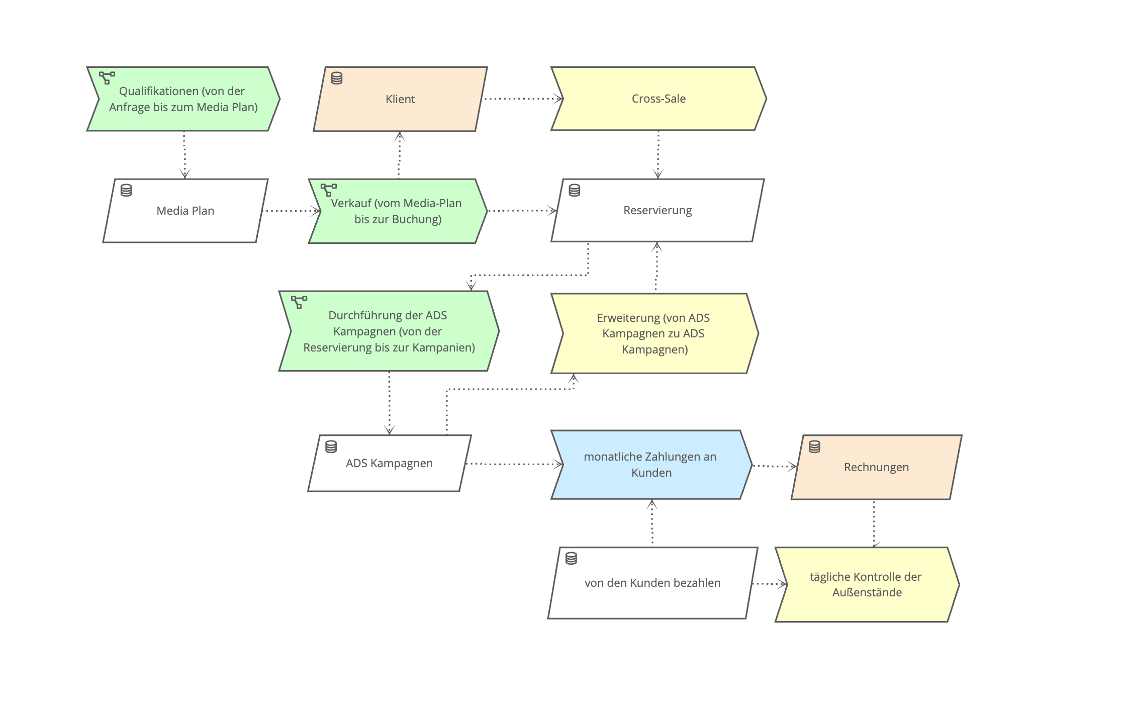
Die Digitale Transformation ist mehr als nur die Verwendung neuer Tools oder die Automatisierung von Formularen. Es ist ein neuer Ansatz für die Verwaltung einer Organisation: Verwaltung von End-to-End-Geschäftsprozessen, Automatisierung, Kontrolle und stetige Optimierung von Prozessen - aufgebaut auf einer einzigen, vollständigen Low-Code-Plattform.

CMW Platform - das sind schnelle Anwendungserstellung, Die Einbeziehung von Mitarbeitern in die Entwicklung, flexible Schnittstellen und fortschrittliche Integrationsmechanismen. Benutzerfreundliche Werkzeuge für die Erstellung von Formularen, die Modellierung von Geschäftsprozessen und die Anpassung der Oberfläche per Mausklick.

Prozess-Management

DIGITALE TRANSFORMATION

Prozess-Management



Führung eines Unternehmens als System interagierender Prozesse. Geschäftsprozesse werden von Unternehmern in der BPMN 2.0-Notation modelliert. Das Bild der Prozessarchitektur entspricht immer der Struktur der tatsächlich ausgeführten Geschäftsprozesse. Komfortable Low-Code-Tools ermöglichen es Unternehmen, mit Geschäftsprozessen und Datenmanagement zu interagieren.

Möchten Sie sich für die richtige Lösung Ihrer Verwaltungsaufgaben beraten lassen? | Schreiben Sie uns

DIGITALE TRANSFORMATION

Die Arbeits Automatisierung



Die Erstellung von Webformularen, die Modellierung von Geschäftsprozessen und die Konfiguration von Benutzeroberflächen geschieht mit der Maus im Browser. Das BPM-System automatisiert das Geschäftsprozessmodell. Die Low-Code-Plattform gewährleistet die Datenvalidierung. BPM-Kern für Technologiesynergie - BPM, BI, RPA, AI, ML, etc.

Die Automatisierung der Arbeit
Möchten Sie Arbeitsabläufe schneller automatisieren? | Kontaktieren Sie uns
Die Optimierung

DIGITALE TRANSFORMATION

Die Optimierung



Flexible, anpassbare Berichte zeigen Möglichkeiten zur Optimierung von Geschäftsprozessen auf. Nehmen Sie Änderungen vor, ohne dass die Prozesse gestoppt werden und ohne unnötigen Verwaltungsaufwand. Sobald der Geschäftsprozess aktualisiert wurde, können die aktiven Prozessinstanzen auf die neue Version umgestellt werden. Umfangreiche Möglichkeiten, den Prozess der kontinuierlichen Optimierung zu organisieren. Synergie des Prozess Ansatzes mit den neuesten Technologien (BI, RPA, AI, ML, etc.).

Möchten Sie Arbeitsabläufe schneller automatisieren? | Kontaktieren Sie uns

DIGITALE TRANSFORMATION

Kontrolle



Geschäftsprozesse werden so ausgeführt, wie sie im visuellen Editor gezeichnet wurden. Es ist zu jedem Zeitpunkt klar, wer innerhalb des Prozesses verantwortlich ist. Der Status eines beliebigen ausführbaren Prozesses auf einer übersichtlichen Geschäftsprozesskarte. Verlauf der Prozessausführung in einer übersichtlichen Ansicht. Benutzer ohne besondere Kenntnisse können nützliche Informationen aus den gesammelten Daten entnehmen. Analytische Berichte unter Verwendung von BI-Systemen.

Kontrolle
best-of-feature-summer-2022

Der beste Funktionsumfang
Bei den Business Prozessen

4,9 von 5 Sternen von Nutzern für Kundenzufriedenheit

Testen Sie jetzt

Vollständiger Low-Code


Einfache Erstellung individuellen IT-Lösungen für Unternehmer und die Automatisierung der Datenverarbeitung

Citizen Developer


Automatisierung von Geschäftsprozessen und die Einrichtung von Unternehmensanwendungen ganzohne Programmierkenntnisse

Rekordgeschwindigkeit


Verkürzung des Zyklus von einer Geschäftsidee bis zu einem funktionierenden Geschäftsprozess und effektive Interaktion zwischen Unternehmen und IT

Grafik-Technologie


Hohe Daten Flexibilität, Kontextualisierung und Integration von Daten in die Entscheidungsfindung

DIGITALE TRANSFORMATION
IN 4 WOCHEN*

* 4 Wochen das ist die durchschnittliche Zeit für die Umsetzung eines Pilotprojekts (MVP) auf der Kundenseite

Testversion

Kontakt aufnehmen

usdgroup gazpromavia 16khz anthem captron hertz unipharm snhu cvs exxon sheetz acronis abp aetna cayman

KUNDEN STIMMEN

Die Flexibilität von CMW Platform ist hervorragend. Es lässt sich an unterschiedliche Anforderungen und Arbeitsabläufe anpassen und ermöglicht es uns, unsere Arbeit zu automatisieren und effizienter zu gestalten. Und das ist genau das, was wir von einer Bussines Prozess-Software erwartet haben."

Megs Suratkal,
Senior Director, Acronis Service and Support
TYPISCHE LÖSUNG

Automatisierung des Back-Office


Eine flexible Lösung zur Automatisierung Ihres Back-Office und zur Beschleunigung der digitalen Transformation Ihres Unternehmens. CMW Platform hilft bei der Realisierung eines "zentrale Anlaufstelle" für Ihre Mitarbeiter

weiteres

TYPISCHE LÖSUNG

Digitalisierung von SSC


Eine flexible Lösung für die Einrichtung eines Shared Service Center (SSC) in einem verteilten Unternehmen. Das Produkt enthält komfortable Werkzeuge zur Standardisierung, Zentralisierung und Automatisierung von Geschäftsprozessen.

weiteres

TYPISCHE LÖSUNG

CRM-System


Kombinieren Sie die Kernfunktionen eines CRM mit der Möglichkeit, Daten und Prozesse schnell zu ändern, ohne den Betrieb zu unterbrechen. Überwinden Sie die Grenzen von Standardsystemen und verwalten Sie die Funktionalität einer CRM-Lösung mit einem Minimum an Programmieraufwand.

weiteres

TYPISCHE LÖSUNG

Service Desk / Help Desk


Eine Lösung zur Automatisierung von Service-Geschäftsprozessen für Mitarbeiter und Kunden. Die CMW Platform hilft bei der Implementierung eines Service-Management-Modells im Helpdesk und anderen Hilfs Abteilungen eines Unternehmens, um die Effizienz der Anfragebearbeitung zu erhöhen und einen tadellosen Service zu gewährleisten.

weiteres

  1. Sie sind hier:
  2. CMW Lab
  3. CMW Platform